财联社01-27 17:24
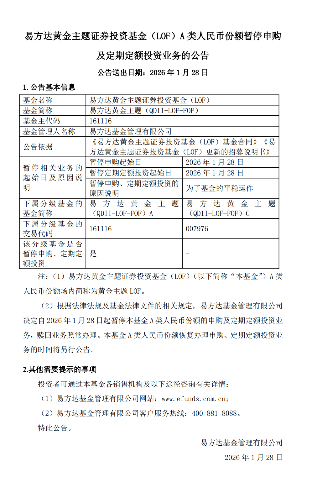
易方达黄金主题LOF1月27日公告,1月28日起暂停A类人民币份额申购及定期定额投资业务。
1780阅读 01-27 17:11
1786阅读 01-27 16:59
545阅读 01-27 21:08
5阅读 01-27 22:31
139阅读 01-27 22:26
企业营业执照副本 增值电信业务经营许可证:沪B2-20200242 沪ICP备10209407号-5 出版物网络交易平台备案证 京公网安备:11010202008312