2025年末的茅台酒经销商联谊会上,当茅台管理层提出茅台酒的产品价格要“随行就市”时,很多人没能明白:茅台的价格,难道也能随意变?
1月13日下午, 贵州茅台 公告,董事会审议通过了《2026年贵州茅台酒市场化运营方案》,披露了茅台酒在产品体系、运营模式、渠道布局、价格机制方面的具体举措。
公告首次明确,在价格机制方面,以市场为导向,将构建“随行就市、相对平稳”的自营体系零售价格动态调整机制。
公告详细列出了多达15款茅台酒产品的零售价,包括53度500ml飞天茅台这一大单品,并且表示“当前自营体系零售价已在i茅台和自营店执行。”
这些产品的零售价,此前已经陆续在上线i茅台后揭晓。21世纪经济报道记者注意到,这些产品的价格不再锚定以往的指导价,而是基本接近相关产品(同系列产品)当前的市场价。

这是茅台酒价格历史的又一次重大变化,在过去几年被所谓批发价牵着走后,茅台正在努力拿回价格的主导权。
变化之一,“构建零售价格动态调整机制”意味着,未来茅台的产品价格,将不是以一个固定的“指导价”存在,而是基于市场供需而变化。
在大众认知中,茅台的产品一般都有一个固定的价格,每隔几年才会上调一次。
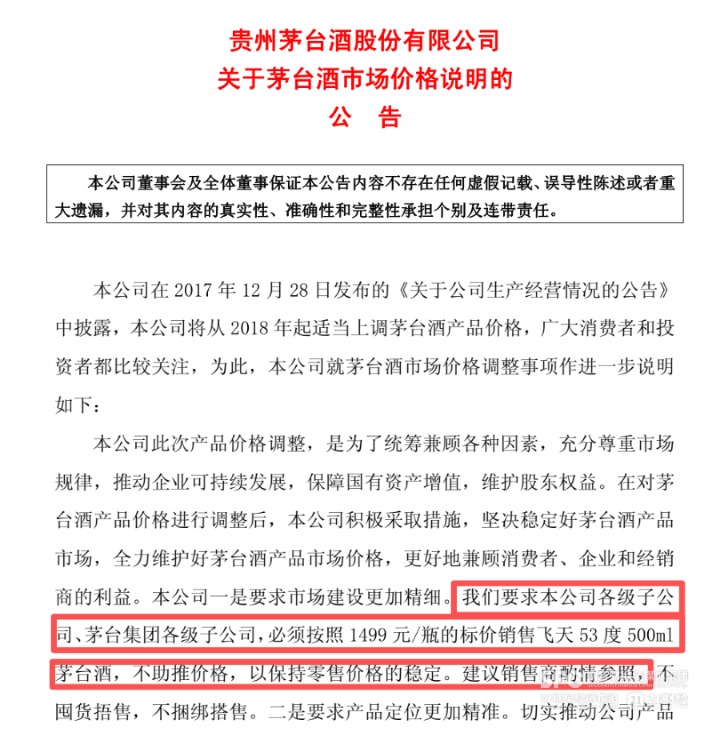
以大单品53度500ml飞天茅台为例,茅台官方的定价是1499元,已经维持了八年。在2017年12月提价后,贵州茅台在2018年1月的公告中,明确要求下属公司和茅台集团下属公司必须按照1499元的标价销售,并建议经销商酌情参照。

1499元这一“指导价”延续至今,直接决定了茅台自营体系(如茅台直营专卖店、茅台销售公司、i茅台)和部分社会体系(如茅台直供合作的商超、知名酒水连锁)的售价。一直到今年i茅台上线这款大单品,其零售价仍然是1499元。
但众所周知,过去八年来,茅台酒不只一个价格维度。
从2017年开始,由于茅台酒供不应求、行情走高,市面上逐渐出现了高于官方定价的所谓市场价,这一价格在1499元之上持续波动,最高一度超过3000元。
由于巨大的价差存在,消费者要真正以1499元买到飞天茅台,难度不小,即便是茅台和很多商超开展了直供合作,黄牛往往抢在消费者前面。也由于巨大的价差存在,催生了一大批第三方的酒价平台,这些报价平台从酒商间搜集报价形成的所谓批发价,反过来左右了市场预期,对茅台也造成了持续压力。
这带来了一些现实问题。
茅台直营体系一直坚持以1499元对外销售,而批发渠道实际上过去几年是按照更高价格售出,但其拿货成本价是远低于这个数字的,并且其变动并不是同步关联零售价。比如2023年12月之前,经销商的打款价是969元,12月开始提升到1169元,但官方定价依然是1499元纹丝不动。
这意味着,在好的年景,经销商从一瓶酒获得的利润,甚至比茅台还多。其结果是茅台承受了更多骂名,但溢出的这部分利润却被没有被茅台拿到。巨大的利益诱惑,也滋生出惊人的不当得利空间。
如今零售价可“动态调整”,意味着茅台不用再拘泥于固定的价格,在市场形势回暖的时候,可以名正言顺调价,从而获取应得的利润。
事实上,53度500ml飞天茅台能以1499元在i茅台销售,在不少茅台投资者看来已经是变相提价,有利于提振茅台的业绩表现。
不过需要指出,方案提到“动态调整”的同时又提出“相对平稳”,意味着价格的调整不会太频繁、太快。
变化之二,打破僵化的“出厂价”,茅台以此拿回价格的主导权。
此次价格的重大变化不只体现在价格可动态调整,还在于结合运营模式、渠道布局的调整,茅台自营体系的零售价,成为茅台各类渠道体系定价的新锚点。
1月13日的公告明确,茅台将以自营体系零售价为基础,科学合理测算渠道利润率,以确定销售合同价和佣金。
具体分为两种情况。
其一,经销商的合同价基于零售价,并且也将动态调整。
公告明确,“经销模式将根据不同产品、不同渠道的经营成本、经营难度、经营风险、服务能力等,科学合理测算确定相应的销售合同价并动态调整。”
这意味着经销商的成本不会是固定的,自然经销商的卖价也不会拘泥于一个固定的“指导价”。行情低迷的时候,经销商的打款压力是减轻的,行情火热的时候,茅台可以把市场赋予的额外利润空间更多掌握在自己手里,而不用像以往将出厂价之上的大量利润拱手让给社会,同时经销商面向市场也有动态定价的机会。
其二,渠道帮助茅台向消费者代售、寄售,获得固定佣金。
公告明确,“代售模式和寄售模式商品零售价按自营体系零售价执行,将根据经营成本、运营能力、资源价值、服务能力等,科学合理测算确定佣金。”
所谓代售、寄售模式,与经销模式的最大区别在于渠道不获得物权,只是协助茅台获取客户资源或实现客户触达。
茅台已在一些产品试行这类模式,比如生肖酒,消费者申购成功到经销商开设的专卖店提货时,经销商并不拥有生肖酒产品,仅仅是这款产品在茅台和消费者之间的“中转站”,虽然没有利润的想象空间,但好处是经销商不用面临拿货后卖不出去的亏本压力。
这本质上是将渠道进行了分层:更有资金实力、经营意愿和获客能力的经销商,可以获得基于零售价的合理合同价,也就是合理的拿货成本;也可以选择风险更小的经营策略,通过提供一定的服务(提货、配送)赚取佣金。
但无论如何,价格的主动权都回到了茅台手上——经销模式的合同价是基于零售价而来,并且会随之动态调整,而其他模式的售价本来也是茅台说了算,渠道只是执行方。
如此重大的变化,茅台依然为经销商留出了经营空间。
21世纪经济报道记者此前了解到,新一年各款茅台酒的合同价都在陆续确定中,其中精品茅台、茅台陈年15年的合同价近日都已经确定,相比其在i茅台的零售价,茅台给渠道留有接近20%的利润空间。
尽管近年来自营体系发展迅猛,每年批发代理渠道依然会卖掉一半以上的茅台酒。
茅台集团党委书记、董事长陈华在上周的2026年茅台酒全国经销商会长联谊会上表示,经销商体系是茅台发展不可或缺的重要力量,茅台构建“直营体系+社会体系”的渠道结构,目的不是此强彼弱,而是形成协同生态,擦亮“官方、正品、真渠道”的金字招牌,更好地触达、转化和服务终端消费者。
当然,目前披露的方案尚未回应近期投资者的一大疑问:假设需求下行,茅台酒市场价下跌,直营体系的零售价、经销渠道的合同价将如何“随行就市”?茅台还会有哪些办法对冲?这关系着茅台的业绩表现。
但无论如何,背负太多包袱的茅台酒,在平衡多方利益的同时,终于在价格这一关键维度,朝着真实市场供需迈出重要一步。
