近期金价呈现宽幅震荡格局,3月17日,伦敦现货 黄金 于5000美元/盎司持续震荡,呈现多空博弈。短期压制因素主要来自两个方面:一是资金在冲突爆发后快速获利了结,引发技术性回调;二是油价大幅上涨推升通胀预期,市场对美联储降息预期有所回落。

然而,从中长期视角看,支撑黄金的核心逻辑并未发生改变——美伊冲突持续发酵,地缘风险长期存在;全球“去美元化”趋势加速,央行购金持续提供坚实买盘;美国财政赤字高企、美元信用体系面临挑战,黄金作为安全资产的配置价值正在被重新定价。
在短期波动与长期确定性之间,黄金板块的配置窗口正在打开。资金持续布局黄金ETF国泰(518800),连续20日净流入超53亿元,其免征增值税、底层资产为实物黄金,是普通投资者低门槛参与的优选工具。

【地缘冲突持续:短期回调非趋势反转,避险需求长期存在】
美伊冲突持续升级,地缘风险长期存在。历史经验表明,持久战期间金价往往呈现回调后震荡上行趋势,短期回调反而是中长期布局的机会。
冲突烈度持续升级。美以伊三方军事行动明显升级,并与黎巴嫩战线、海湾航运安全及地区代理力量交织,局势逐渐从局部军事对抗演变为影响全球能源与地缘政治格局的重大危机。3月13日伊朗伊斯兰革命卫队海军发布声明称其弹道导弹击中了美国核动力航母“亚伯拉罕·林肯”号致其丧失作战能力,美国中央司令部则明确否认遭袭。
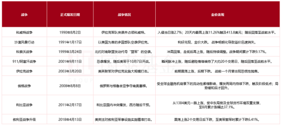
历史经验:短期回调非趋势反转。历史数据指出,“大炮一响,黄金万两”其实是对黄金走势的中长期判断,而短期来看,战争爆发后往往会出现资金快速获利了结、兑现收益的情况,进而引发金价波动。从上世纪90年代至今,历次战事中,黄金价格大多呈现震荡上行的走势,并非单向的流畅上涨。随着战争推进,只要战争局势逐渐明朗,市场的战争溢价和避险情绪就会阶段性退潮,导致金价暂时下跌。从中期维度看,黄金价格从阶段性高点快速回落至阶段性低点后,后续往往会迎来亮眼的涨幅。

数据来源:机构整理
【短期压制:通胀预期升温,降息预期延后】
除地缘冲突引发获利了结外,近期金价回调主要源于油价上涨推升通胀预期,市场对美联储降息的预期有所回落,对金价形成阶段性压制。
通胀压力快速上行。3月份油价已经上涨超过40%,美国通胀压力将快速上行,并且关税对进口商品的拉动已经显现。华源证券分析,美国2月CPI数据显示出“表面温和、潜在风险上升”的格局,该数据的统计时点早于伊朗战争引发的油价飙升,冲突升级后国际油价一度突破每桶100美元,在此背景下华尔街机构已开始调整降息路径预期。
降息预期延后。 高盛 将首次降息预测从6月推迟至9月,并预计9月和12月各降息25个基点。利率期货市场同样转向谨慎,部分交易甚至开始计入“全年不降息”的可能。由于欧洲受 原油 和 天然气 上涨的影响更大,市场对欧央行的加息预期已经升温。
【中长期支撑:去美元化+央行购金,价值重估进行时】
抛开短期波动,黄金的中长期逻辑依然坚实。全球“去美元化”趋势加速,央行持续购金提供坚实买盘,美债信用担忧升温,黄金作为安全资产的配置价值正在被重新定价。
央行购金持续提供买盘支撑。中国央行连续16个月增持黄金,2026年2月末 中国黄金 储备规模达到7422万盎司,较上月增加3万盎司。根据世界黄金协会,2025年各国央行维持较大购买力度,展望2026年,央行持续的战略购买和潜在的新投资进入者也可能进一步支撑金价的积极趋势,央行购金依旧是支撑全球黄金价格的核心买盘力量。

数据来源: 申万宏源
去美元化趋势加速。近期市场出现诸多信号,丹麦、瑞典、加拿大的多家投资集团与养老基金已大规模减持美债、美元等美元资产,诸多国家也选择将黄金储备转移至非美地区,这些均为去美化进程加速的明确信号。加拿大总理卡尼在演讲中指出,全球基于规则的秩序已然消亡,一个大国竞争且地缘政治约束缺失的时代已然到来。达里欧也多次发声,警告称全球投资者正重新审视对美国资产的配置意愿。
【黄金机遇如何把握?黄金ETF国泰(518800)跟踪现货黄金,免征增值税】
针对黄金投资,黄金ETF国泰(518800)底层资产对应实物黄金,黄金储备存放于上海黄金交易所金库,净值走势与黄金价格直接对标。
投资者参与黄金投资的方式多种多样,包括实物黄金、首饰金条、黄金期货、黄金ETF等,而黄金ETF国泰(518800)目前具备显著的投资优势。原因在于,去年11月国家出台了黄金税收新政,新政核心规定,通过交易所提取实物黄金需缴纳增值税;而通过黄金ETF国泰(518800)进行非实体化投资,所对应的黄金资产同样存放于交易所金库,且无需实际提取,因此可免征增值税。
本轮黄金的核心交易逻辑围绕黄金去美元化、全球体系重构、央行购金以及地缘局势扰动展开,而这些核心逻辑均未发生改变,这也是黄金中长期趋势向好的关键。无论是各国央行还是个人投资者,均在持续增配黄金,这也形成了支撑黄金价格的长期买盘力量。对于投资者而言,在短期波动与长期确定性之间,黄金板块的配置窗口正在打开。
风险提示:提及个股仅用于行业事件分析,不构成任何个股推荐或投资建议。指数等短期涨跌仅供参考,不代表其未来表现,亦不构成对基金业绩的承诺或保证。观点可能随市场环境变化而调整,不构成投资建议或承诺。提及基金风险收益特征各不相同,敬请投资者仔细阅读基金法律文件,充分了解产品要素、风险等级及收益分配原则,选择与自身风险承受能力匹配的产品,谨慎投资。
